ARIEL GUSTAVO QUINTANILLA VELASCO
Estudiante
La empresa certifica el avanze, participacion y aprobacion del estudiante en el curso de Modelado 3d con Blender.

EDIFICACION
Escenario Arquitectonico
El estudiante partio con la edición de un escenario mediante el Edit Mode, desarrolló de materiales basicos con el Shading Editor y termino con la implementacion de iluminacion para su escenario




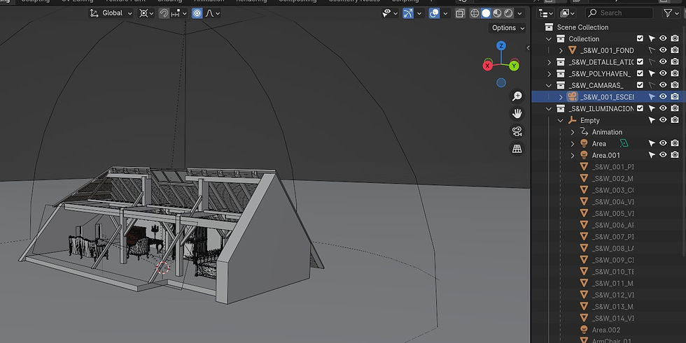
MANEJO DEL OUTLINER
El estudiante demuestra un conocimiento basico en el uso del Outliner, organiza sus elementos a partir de la creacion de colecciones y controla los tipos de visibilidad que le ofrece
USO DE MODIFICADORES
MANEJO DEL SCULPT MODE
MANEJO DE SHADERS
El estudiante demuestra conocimientos en la creación de shaders basicos BSDF.
ILUMINACION
El estudiante demuestra conocimientos en la creacion de Luces basicas para montar su escenario.
TOPOLOGIA
ESQUELETO PARA ANIMACION
MANEJO DEL TIMELINER
El estudiante demostro hacer un uso basico del sistema de animaciones mediante el time liner.
RECONSTRUCCION MEDIANTE REFERENCIAS



